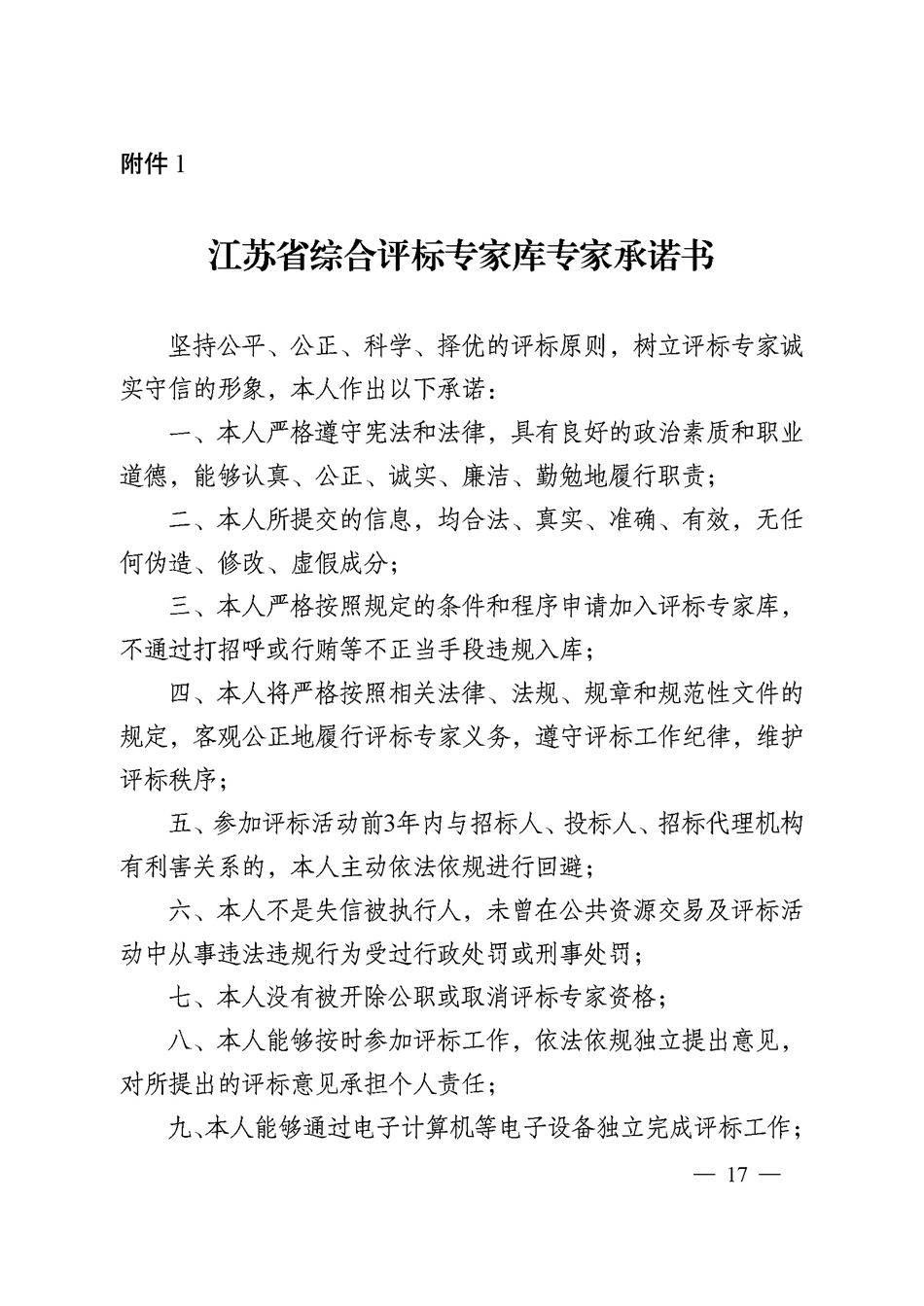
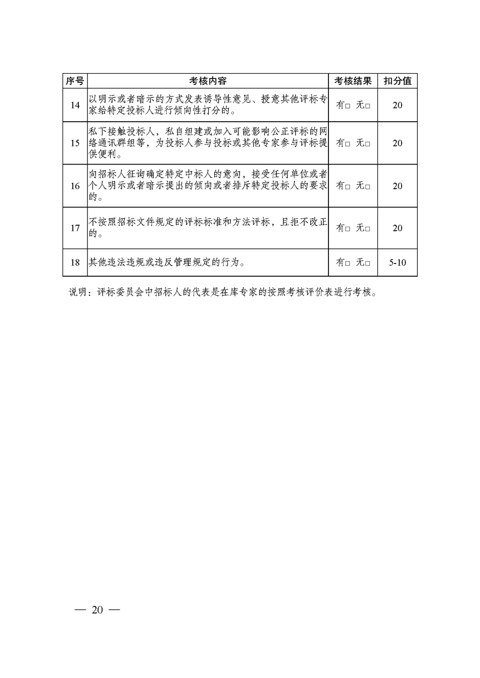
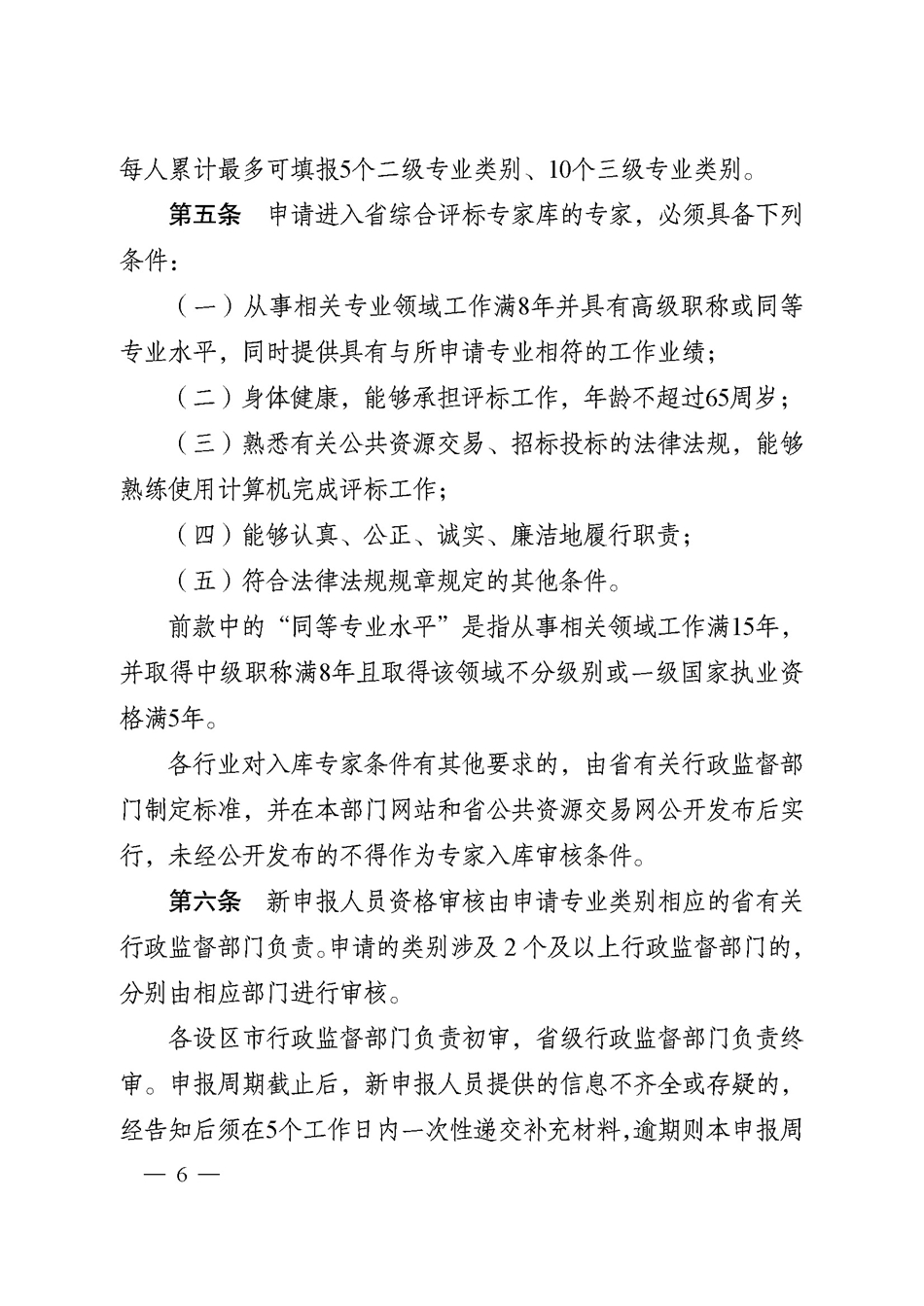
首页 > 通知公告

关于印发《江苏省综合评标专家库和专家管理细则》的通知

【信息发布时间:2023-08-04 10:56  阅读次数:】 【我要打印】 【关闭】






























































附件:
  • 关于印发《江苏省综合评标专家库和专家管理细则》的通知(苏政务办发〔2023〕40号).pdf