当前位置: 首页> 公告公示

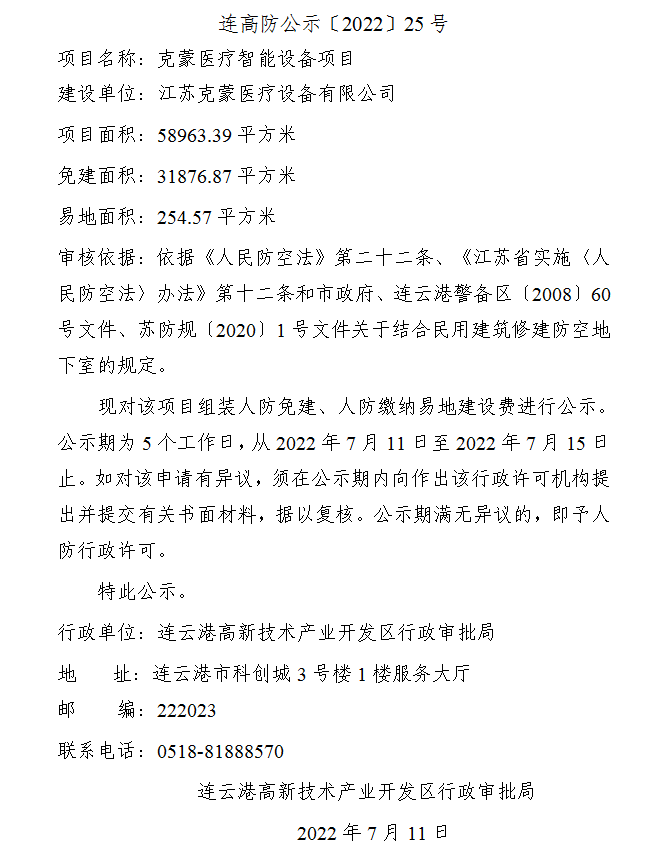
关于克蒙医疗智能设备项目人防免建、缴纳易地建设费的公示

  • 来源:连云港高新区
  • 发布时间:2022-07-11 10:16
  • 阅读次数:
  • 字体:[ ]

25.png