当前位置: 首页> 公告公示

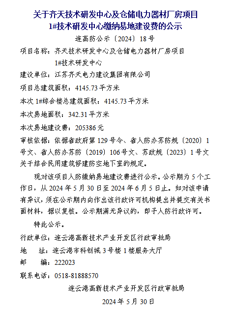
关于齐天技术研发中心及仓储电力器材厂房项目 1#技术研发中心缴纳易地建设费的公示

  • 来源:连云港高新区
  • 发布时间:2024-05-30 10:48
  • 阅读次数:
  • 字体:[ ]

image.png