首 页
传奇娱乐手机版
党 建 群 团
班子建设
组织人事
思想宣传
党风廉政
老干部
住建工会
政 务 资 讯
时政要闻
政务信息
政策解读
媒体报道
行业动态
县区工作
基层动态
公 告 公 示
通知公示
招标公示公告
住房保障信息公示
行政执法公示
科研设计
市政公用
园林绿化
建筑业
工程质量安全
物业维修资金公示
白蚁防治公示
中介服务机构公示
房屋产权交易公告
商品房预售资金监管公告
人民防空
地震信息
办 事 服 务
城乡建设
住房管理
人民防空
当前位置:
首页 > 公 告 公 示
>
> 白蚁防治公示
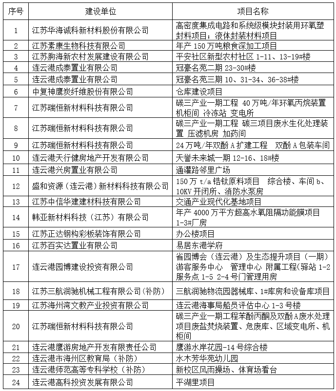
2021年12月份白蚁预防公共服务受理单
时间:
2021-12-31 16:48:06
来源:
市住建局
阅读次数:
部省及外省市建设网站
中华人民共和国住房和城乡建设部
中华人民共和国自然资源部
江苏省住房和城乡建设厅
江苏省自然资源厅
省辖市建设网站
无锡市住房和城乡建设局
镇江市住房和城乡建设局
宿迁市住房和城乡建设局
徐州市住房和城乡建设局
南京市住房保障和房产局
苏州市住房和城乡建设局
常州市住房和城乡建设局
扬州市住房和城乡建设局
淮安市住房和城乡建设局
连云港市市级机关网站
机关家园
连云港市发展和改革委员会
连云港党建网
连云港市工业和信息化局
连云港市农业农村局
连云港市教育局
连云港市科学技术局
连云港市公安局
连云港市商务局
连云港市民政局
连云港市司法局
连云港市财政局
连云港市人力资源和社会保障局
连云港市自然资源和规划局
连云港市档案局
连云港市城市管理局
连云港市交通运输局
连云港市水利局
ju111.net九州手机版欢迎您! 国有资产监督委员会
连云港市生态环境局
连云港市政府