当前位置:首页 > 公 告 公 示> > 科研设计
关于连云港市第三批历史建筑拟公布名录征求意见的公告
- 时间:2021-07-16 10:29:41 来源:市住建局 阅读次数:
为推进我市历史建筑认定公布工作,进一步丰富我市历史文化名城载体,保护好我市珍贵历史文化遗产。根据《历史文化名城名镇名村保护条例》《江苏省历史文化名城名镇保护条例》《连云港市历史文化名城保护办法》等有关法律、法规,结合我市实际,经普查、筛选和专家评审,连云港市住房和城乡建设局拟定了第三批历史建筑拟公布名录(具体见下表)。针对该名录,向相关利害关系人和社会公开征求意见,现将有关事宜通知如下:
一、征求意见截止日期为2021年7月26日。
二、欢迎公众对第三批历史建筑名录提出宝贵的意见建议,如有其他可推荐历史建筑的信息线索亦可反馈至市住建局设计处。
通讯地址:连云港市海州区凤凰大道1号港城新世界3号楼338室。邮编:222023;
联系人:王亮;联系电话:0518-85819083;
电子邮件:lygzjjsjc@126.com
连云港市住房和城乡建设局
2021年7月16日
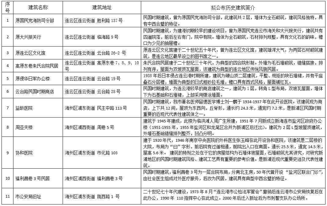
连云港市第三批历史建筑拟公布名录







