当前位置:首页 > 公 告 公 示> > 物业维修资金公示
2023年10月19日—10月31日连云港市物业维修资金信息公示
- 时间:2023-10-31 15:40:02 来源:市住建局 阅读次数:
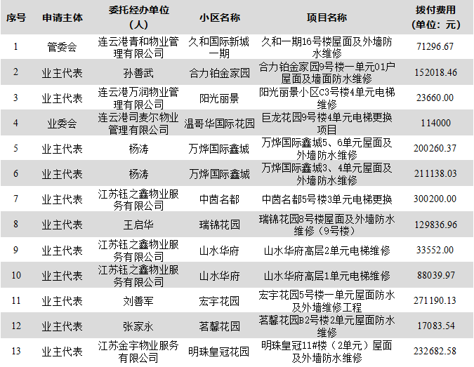
为保障广大业主的知情权和监督权,现将2023年10月19日—10月31日物业维修资金使用情况汇总如下,详见附表。如有异议请实名向连云港市物业管理中心反映。
联系电话:0518-85418176。
办公地址:连云港市海昌北路28号房产交易大厦1005室。
2023年10月19日—10月31日连云港市物业维修资金使用申请备案前汇总


2023年10月19日—10月31日连云港市物业维修资金付前汇总






