财务公开
首页
》
财务公开
索引号:
14253180/2022-00010
信息分类:
民族、宗教/其他 / 通报
发布机构:
市民族宗教事务局
发文日期:
2022-09-22
文号:
无
主题词:
信息名称:
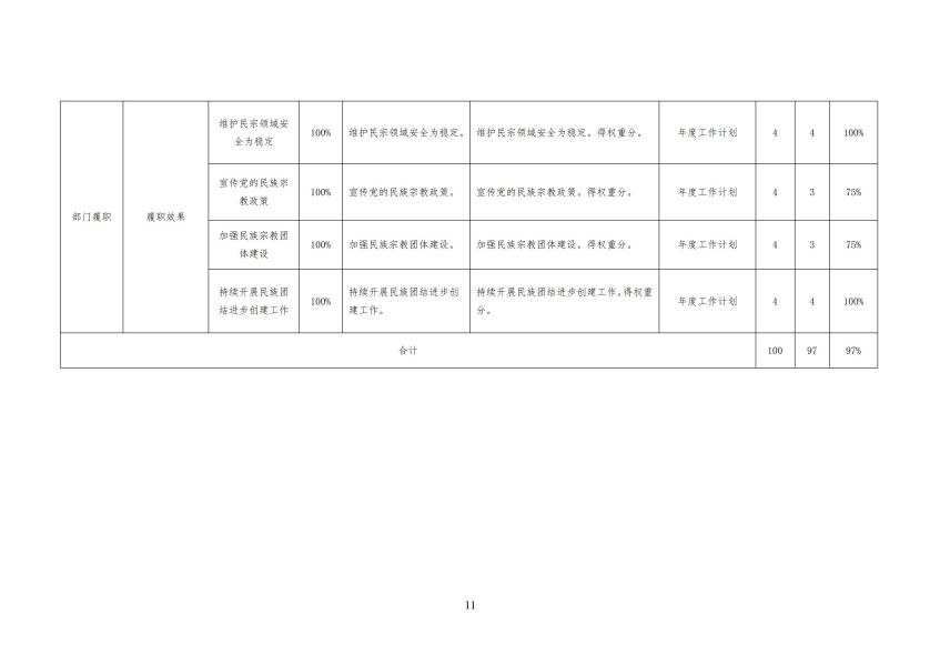
连云港市民宗局2022年整体绩效评价报告
内容概览:
时效:
连云港市民宗局2022年整体绩效评价报告
信息来源:市民族宗教事务局 点击数:
更新时间:2022-09-22 16:24:58
附件:市民宗局整体绩效评价报告.pdf